ИНТЕЛЛЕКТ-КАРТЫ:
СЛЕДЫ
ТВОИХ МЫСЛЕЙ
ПОЗВОЛЬ
МОЗГУ ЗАИГРАТЬ
РИСУЮТ
ПРОЕКТ БУДУЩЕГО
ИНТЕЛЛЕКТ-КАРТЫ
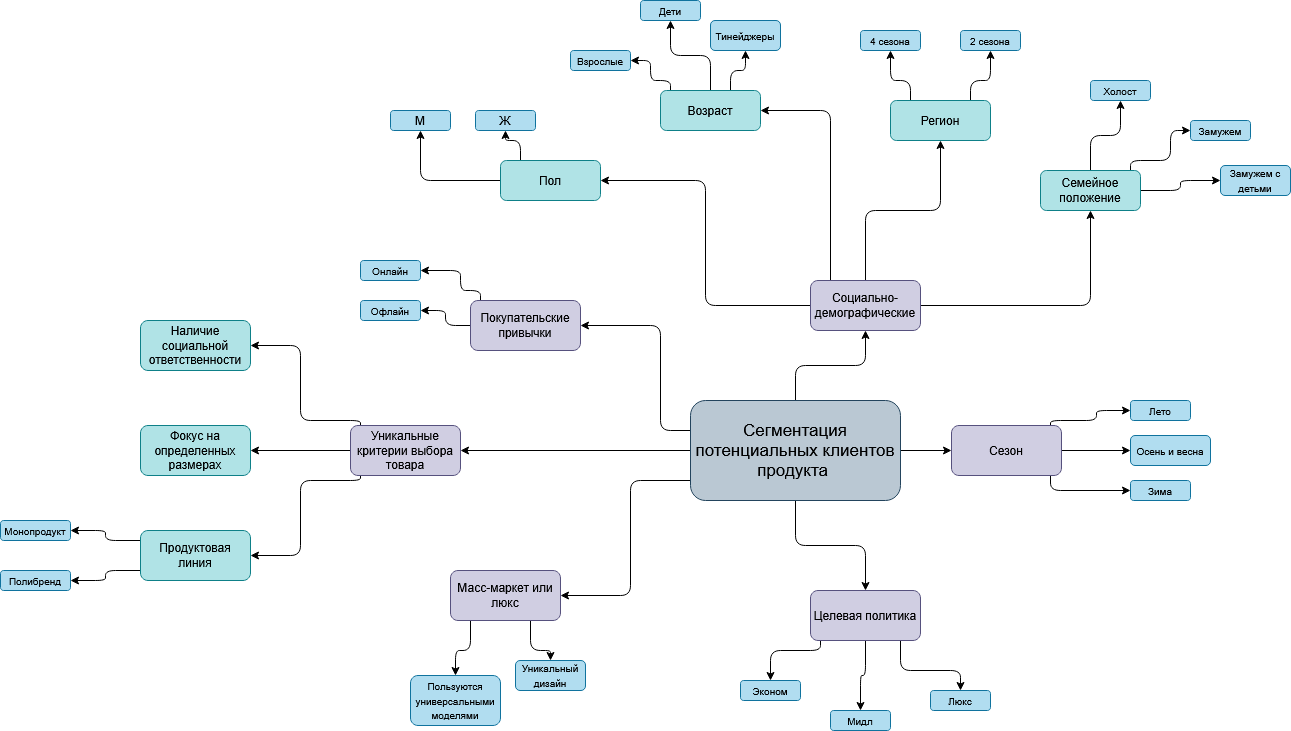
Преимущества интеллект-карт для создания проектов
1. Качественная и наглядная фокусировка внимания на основных элементах - на ключевых направлениях проекта. Это помогает расставить приоритеты.
2. Наглядно видны все основные и вспомогательные этапы проекта. Заметны и противоречия, помехи, накладки или «белые области» (неосвещённые вопросы, а также задачи и проблемы, оставшиеся без решения).
3. Удобно помечать уже пройденные пути.
4. Легко вносить изменения в проект или дополнять его, дорисовывая новые ветви.
5. Не нужны специальные инструменты – достаточно бумаги и ручки, офисной доски и маркера. Хотя есть и специализированные программные решения.
ПРИМЕНЕНИЕ ИНТЕЛЛЕКТ КАРТ:
Статистика, подтверждающая эффективность интеллект-карт:
• Исследование, проведённое в МГУ в 2020 году, показало, что студенты, использующие интеллект-карты, показывали на 27% лучшие результаты на тестах по сравнению с группой, применявшей традиционные записи
• Согласно исследованию (2021 год) Дэвида Боули из Университета Джонса Хопкинса, оценки учащихся, которые пользуются ментальными картами, выше на 12%.
• Исследование, проведённое учёными из Института Бартса и Лондонской школы медицины и стоматологии, показало, что студенты, использующие интеллект-карты, через неделю воспроизводили на 10% больше изученного материала по сравнению с контрольной группой.
• В бизнес-среде применение интеллект-карт сокращает время планирования проектов на 20–30%.
Интеллект-карты
Интеллект-карты - это:
Интеллект-карты:



